关键词
联系反馈
收藏本站
简
繁
首页
直播
足球直播
篮球直播
体育直播
电竞直播
录像
足球录像
篮球录像
体育录像
电竞录像
集锦
足球集锦
篮球集锦
体育集锦
电竞集锦
短视频
足球短视频
篮球短视频
体育短视频
电竞短视频
资讯
足球资讯
篮球资讯
体育资讯
电竞资讯
电视
电视直播
电视节目
图集
足球图集
篮球图集
体育图集
电竞图集
合集
足球合集
篮球合集
专题
您的位置:
首页
>
足球资讯
>
中超
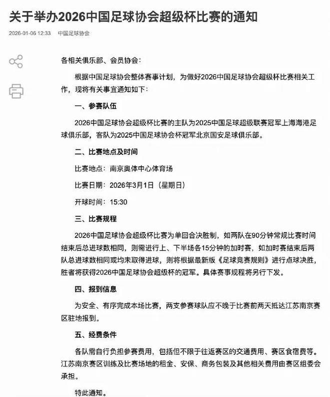
定在这天!上海海港努力冲击2026年首冠
2026-01-07 15:27:00
|
作者:
|
来源:360直播
【资讯关键词】:
超级杯
上海海港
中超冠军
中国足协杯
收藏
相关资讯
阿利米归队,孙康博当主力培养,大连5新援10号首秀注册后再官宣
正式官宣,中超16支球队主教练名单出炉,土帅占半壁江山
强得可怕!成都蓉城新赛季锋线曝光:坐拥2名外援加4大国脚!
中超最大牌后卫来了:辽宁铁人即将签下250万欧瑞典国脚!
中超转会动态:成都蓉城再官宣新外援,河南队第一签曝光!
曝瓦科续约只剩官宣!留队已无悬念,洛佩斯或离队,正寻找新中卫
中超泰山一线队与B队赴海南冬训,为期三周,以体能储备为主
放弃欧洲后卫选中超故人西海岸锁定国安后卫亚洲履历成考量因素
双喜临门!成都蓉城官宣新外援前锋加盟,同时准备跟卡隆提前解约
意外!阿奇姆彭刚从河南队离开,就转身加盟津门虎于根伟乐开花
相关直播
暂无相关直播
相关录像
01月08日 西班牙超级杯半决赛 巴塞罗那vs毕尔巴鄂竞技 全场录像
12月23日 意大利超级杯决赛 那不勒斯vs博洛尼亚 全场录像
12月20日 意大利超级杯半决赛 博洛尼亚vs国际米兰 全场录像
12月19日 意大利超级杯半决赛 那不勒斯vsAC米兰 全场录像
08月17日 德国超级杯决赛 斯图加特vs拜仁慕尼黑 全场录像
相关集锦
进西超杯决赛!巴萨5-0毕巴 拉菲尼亚2射1传 费尔明巴德吉2传1射
队史第三次问鼎意超杯!那不勒斯2-0博洛尼亚 内雷斯双响建功
3人失点!国米1-1点球2-3博洛尼亚无缘意超杯决赛 巴雷拉博尼失点
卫冕冠军出局!那不勒斯2-0米兰进意超杯决赛 内雷斯、霍伊伦破门
足球之夜-四强的四小时 我的主场
相关短视频
萌化了
温馨画面
亚马尔在今晚对阵毕巴的半决赛前去理了个新发型
多点开花!巴德吉晃开防守抽射破门,巴萨33分钟3球领先!
继续练级!科隆官宣租借曼城小将普西半赛季,一起欣赏集锦
赛前一对情侣正在玩游戏, 两位老人出现后这一幕彻底封神!
大家都在搜
劲爆足球
上海体育频道在线直播
英超免费直播网站
北京体育频道在线直播
东方卫视电视直播
亚洲杯赛程2021赛程表
哪里可以看nba免费直播
星空卫视直播
北京体育直播
欧冠比赛直播
返回顶部